第09关 K8s问题排查
大约 1 分钟
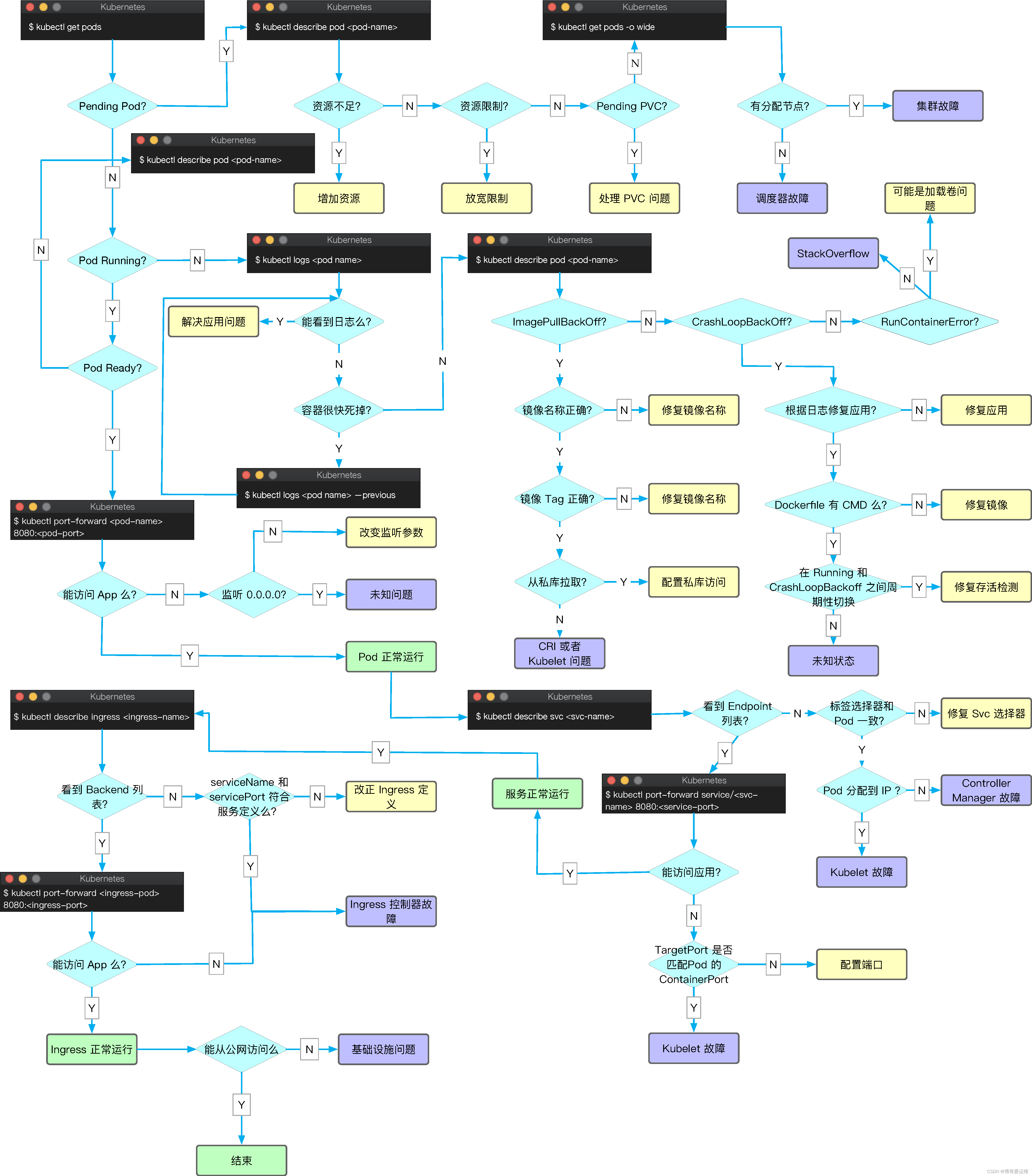
详细指南:K8s集群服务Pod问题排查与分析

pending
集群故障
kubectl get node调度器故障
systemctl status kube-scheduler.service标签选择
kubectl get pod --show labe详细指南:K8s集群服务Pod问题排查与分析

pending
集群故障
kubectl get node调度器故障
systemctl status kube-scheduler.service标签选择
kubectl get pod --show labe